aw869a wifi模块没有调通,insmod 报错。请教各位大佬,我是芯片是t113s3
-


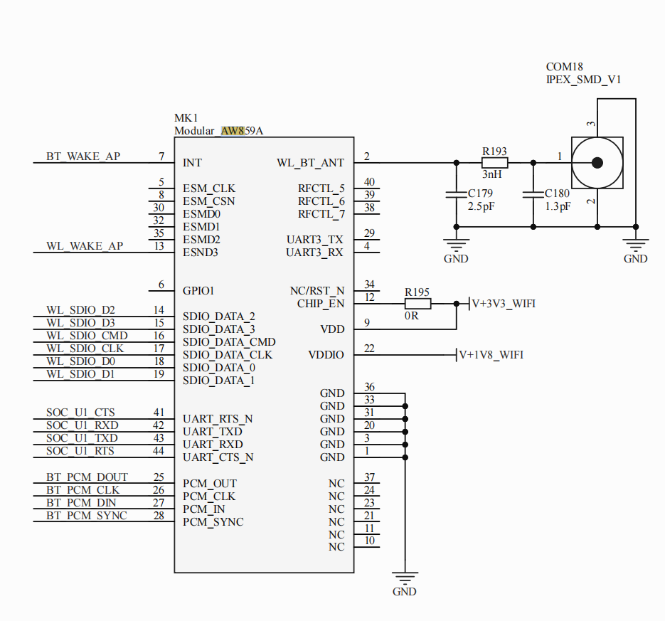
设备树代码&soc { leds { compatible = "gpio-leds"; status = "okay"; gpio_pb6 { label = "GPIO_PB6"; gpios = <&pio PB 6 GPIO_ACTIVE_HIGH>; /* PB6 */ // 初始状态:设为on(触发模式需要LED先开启) default-state = "on"; // 核心:指定默认触发模式为heartbeat linux,default-trigger = "heartbeat"; }; }; card0_boot_para@2 { /* * Avoid dtc compiling warnings. * @TODO: Developer should modify this to the actual value */ reg = <0x0 0x2 0x0 0x0>; device_type = "card0_boot_para"; card_ctrl = <0x0>; card_high_speed = <0x1>; card_line = <0x4>; pinctrl-0 = <&sdc0_pins_a>; }; card2_boot_para@3 { /* * Avoid dtc compiling warnings. * @TODO: Developer should modify this to the actual value */ reg = <0x0 0x3 0x0 0x0>; device_type = "card2_boot_para"; card_ctrl = <0x2>; card_high_speed = <0x1>; card_line = <0x4>; pinctrl-0 = <&sdc2_pins_a>; /*pinctrl-0 = <&sdc0_pins_a>;*/ /*sdc_ex_dly_used = <0x2>;*/ sdc_io_1v8 = <0x1>; /*sdc_type = "tm4";*/ sdc_tm4_hs200_max_freq = <150>; sdc_tm4_hs400_max_freq = <100>; sdc_ex_dly_used = <2>; /*sdc_tm4_win_th = <8>;*/ /*sdc_dis_host_caps = <0x180>;*/ }; rfkill: rfkill@0 { compatible = "allwinner,sunxi-rfkill"; chip_en; power_en; pinctrl-0 ; pinctrl-names; status = "okay"; wlan: wlan@0 { compatible = "allwinner,sunxi-wlan"; clock-names ; clocks; wlan_power = "axp2202‑aldo3", "axp2202‑bldo1"; /* vcc‑pl/vcc‑pg/vcc‑pm */ // wlan_power_vol= <3300000>, <1800000>; wlan_busnum = <0x1>; // wlan_regon = <&pio PE 3 GPIO_ACTIVE_HIGH>; wlan_hostwake = <&pio PG 10 GPIO_ACTIVE_HIGH>; /*wlan_power = "VCC-3V3";*/ wlan_power_vol = <3300000>; /*interrupt-parent = <&pio>; interrupts = < PG 10 IRQ_TYPE_LEVEL_HIGH>;*/ chip_en; /*启用模块*/ power_en; /*启用 Wi-Fi 电源*/ status = "okay"; /*启用这个节点*/ wakeup-source; }; bt: bt@0 { compatible = "allwinner,sunxi-bt"; clock-names ; clocks ; /*bt_power_num = <0x01>;*/ /*bt_power = "axp803-dldo1";*/ /*bt_io_regulator = "axp803-dldo1";*/ /*bt_io_vol = <3300000>;*/ bt_power_vol = <3300000>; bt_power = "axp2202‑aldo3", "axp2202‑bldo1"; /* vcc‑pl/vcc‑pg/vcc‑pm */ // bt_power_vol= <3300000>, <1800000>; // bt_rst_n = <&pio PE 2 GPIO_ACTIVE_LOW>; status = "okay"; }; }; btlpm: btlpm@0 { compatible = "allwinner,sunxi-btlpm"; uart_index = <0x1>; // bt_wake = <&pio PE 1 GPIO_ACTIVE_HIGH>; bt_hostwake = <&pio PG 11 GPIO_ACTIVE_HIGH>; wakeup-source; status = "okay"; }; addr_mgt: addr_mgt@0 { compatible = "allwinner,sunxi-addr_mgt"; type_addr_wifi = <0x0>; type_addr_bt = <0x0>; type_addr_eth = <0x0>; status = "okay"; }; };
Copyright © 2024 深圳全志在线有限公司 粤ICP备2021084185号 粤公网安备44030502007680号